|
Open CASCADE Technology
6.9.1
|
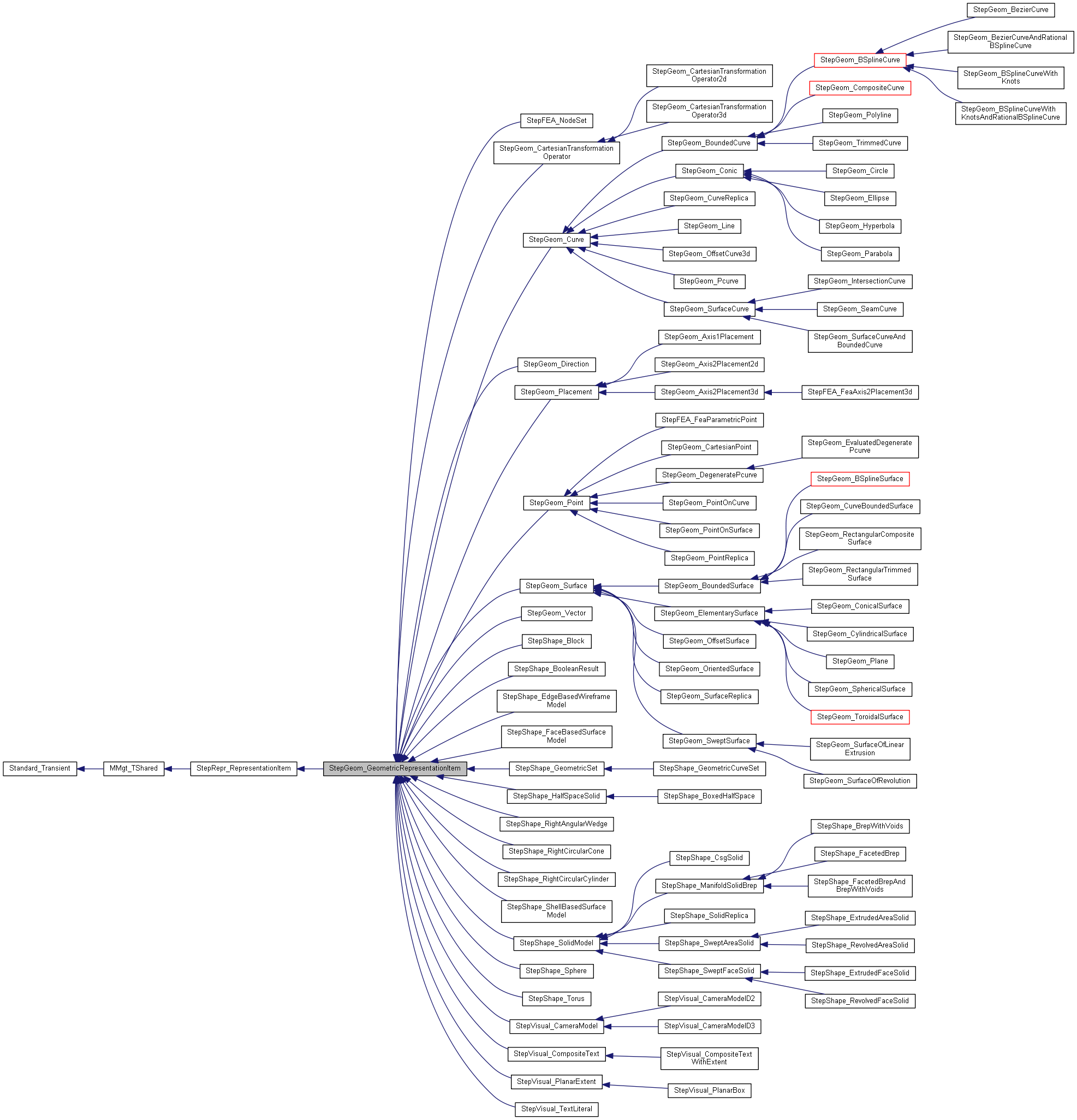
#include <StepGeom_GeometricRepresentationItem.hxx>

Public Member Functions | |
| StepGeom_GeometricRepresentationItem () | |
| Returns a GeometricRepresentationItem. More... | |
Public Member Functions inherited from StepRepr_RepresentationItem | |
| StepRepr_RepresentationItem () | |
| Returns a RepresentationItem. More... | |
| virtual void | Init (const Handle< TCollection_HAsciiString > &aName) |
| void | SetName (const Handle< TCollection_HAsciiString > &aName) |
| Handle< TCollection_HAsciiString > | Name () const |
Public Member Functions inherited from MMgt_TShared | |
| virtual void | Delete () const |
| Memory deallocator for transient classes. More... | |
Public Member Functions inherited from Standard_Transient | |
| Standard_Transient () | |
| Empty constructor. More... | |
| Standard_Transient (const Standard_Transient &) | |
| Copy constructor – does nothing. More... | |
| Standard_Transient & | operator= (const Standard_Transient &) |
| Assignment operator, needed to avoid copying reference counter. More... | |
| virtual | ~Standard_Transient () |
| Destructor must be virtual. More... | |
| virtual const Handle_Standard_Type & | DynamicType () const |
| Returns a type information object about this object. More... | |
| Standard_Boolean | IsInstance (const Handle_Standard_Type &theType) const |
| Returns a true value if this is an instance of Type. More... | |
| Standard_Boolean | IsInstance (const Standard_CString theTypeName) const |
| Returns a true value if this is an instance of TypeName. More... | |
| Standard_Boolean | IsKind (const Handle_Standard_Type &theType) const |
| Returns true if this is an instance of Type or an instance of any class that inherits from Type. Note that multiple inheritance is not supported by OCCT RTTI mechanism. More... | |
| Standard_Boolean | IsKind (const Standard_CString theTypeName) const |
| Returns true if this is an instance of TypeName or an instance of any class that inherits from TypeName. Note that multiple inheritance is not supported by OCCT RTTI mechanism. More... | |
| virtual Handle_Standard_Transient | This () const |
| Returns a Handle which references this object. Must never be called to objects created in stack. More... | |
| Standard_Integer | GetRefCount () const |
| Get the reference counter of this object. More... | |
| StepGeom_GeometricRepresentationItem::StepGeom_GeometricRepresentationItem | ( | ) |
Returns a GeometricRepresentationItem.
1.8.10